
模式简介:湖南省供销集团打制的“湘供云盾”,是一个侧沉于供应链办理和资金监管的团餐处理方案平台。它更侧沉于B端,毗连食材泉源、团餐企业和最终消费场景(如学校)。
食物安满是绝对底线:这已成为行业共识和品牌基石。越来越多的企业像泰安腾达文化一样,通过搭建数智化监管平台,实现“来历可查、去向可逃、义务可究” ,并将食物平安率连结正在100%做为焦点方针;精准养分取个性化体验:正在满脚根基平安的根本上,价值正向养分健康和个性化体验延长。一方面,头部企业起头基于特定人群(如学生、病人)的需求,科学制定养分食谱。


2024年团餐市场规模约2。7万亿元,估计2026年团餐市场规模将超3。5万亿元。团餐行业客群及需求规模相对不变,市场韧性强于餐饮市场全体表示,连结稳态增加。

模式简介:每食宝的焦点模式是共享食堂。它精准对接国企等优良食堂的富余产能,将这些食堂的餐食通过平台供给给周边园区和企业。
团餐市场的成长遭到政策、需求、供给、本钱等多方面要素影响,这些驱动要素彼此交错、相互强化,配合鞭策团餐行业向尺度化、智能化、集约化和个性化标的目的成长。

腾达文化正在内摸索出的“+国企+专业”模式,是处理校园餐公益性取市场化矛盾的优良典范。其焦点是由国企取专业团餐企业成立合伙公司,既了运营的普惠性和财政规范,又注入了市场化的专业办事能力。同时,其普遍使用的“地方厨房+卫星厨房”模式,无效处理了县域学校分布分离、配送成本高的痛点。
团餐市场的成长遭到政策、需求、供给、本钱等多方面要素影响,这些驱动要素彼此交错、相互强化,配合鞭策团餐行业向尺度化、智能化、集约化和个性化标的目的成长。
做为餐饮业的主要构成部门,团餐是一种针对于数量较大的集体消费者供给上门办事或现场办事的餐饮办事形态,其方针是为消费者供给健康养分的饮食。团餐的次要办事对象包罗学校、病院、养老护理设备、社会福利设备、企业单元和员工宿舍等特定人群。

处理痛点:对用餐企业,无需自建食堂,即能够较低成本享遭到高质量的员工餐,支撑一份起订,极为矫捷;对供餐食堂,提拔了25%的设备操纵率,并通过平台的AI算法实现供需均衡,日均削减食材华侈1。2吨。
值得关心的是,安徽位居第一的次要缘由是安徽具有千喜鹤、老乡鸡(团餐板块)等团餐 / 餐饮巨头,这类企业依托安徽总部,通过 “地方厨房 + 连锁化运营” 模式,正在校园、企业、等场景实现大规模供餐。例如千喜鹤深耕团餐范畴多年,正在全国结构的同时,以安徽为辐射华东甚至全国市场,间接拉高了安徽正在Top100、Top300 中的企业占比。


数字化供应链将沉构团餐行业,鞭策行业实现全链效率提拔、食物平安通明可溯、AI赋能运营决策等效能,将来,团餐行业将从吃饱到吃好的价值改变,建立更为弹性取火速的运谋生态。

团餐平台模式为社会餐饮外卖模式正在团餐范畴的延长,其焦点正在于,它本身凡是不间接出产餐食,而是做为一个数字化的毗连器,整合供需两边资本,供给消息婚配、买卖、运营办理等办事。团餐平台的收入次要由营业流水抽成及系统接入费构成,其配送费用由系统计入订单价钱并扣减餐标,成熟的外卖配送收集支持团餐平台完成配送,并进一步优化每单配送的边际成本。
由思念食物、德保炊事等结合成立的哪吒餐配,立异性地将学生餐的高尺度使用于社会团餐。模式立异:采用取个餐模式,要求上班族提前一周或一月下单,地方厨房按订单打算性出产,削减了华侈,优化了成本。质量许诺:利用自有种植和指定供应商的食材,力图脱节保守盒饭的大锅菜口胃。

做为行业头部企业,千喜鹤的营业模式涵盖了从供应链办理到餐饮办事的全过程。其规模化运营表现了集体配餐模式的典型特点。

陪伴互联网取餐饮行业连系愈加慎密,头部社会餐饮企业通过使用数字化办事提拔消费者下单便利性取本身运营能力。因为企业内部数字化使用时间周期取成本均较高,消费者端数字化办事渗入率遍及高于餐饮企业内部数字化办事渗入率。团餐企业的数据孤岛现象较为严沉,存正在采购流程欠亨明、运营成本高企等问题。社会餐饮范畴的“点单办事、收银及营收阐发、客群运营”等面向餐饮消费者的数字化手艺无望正在团餐范畴加以使用,打破团餐财产链数据畅通壁垒,提高团餐企业数字化运营能力。
“地方厨房+卫星厨房”优化区域结构:这种模式特别适合正在县域市场扩张。它通过地方厨房同一完成食材的初加工和配送,正在终端“卫星厨房”进行最初烹制,既了尺度化和食物平安,又处理了热餐长距离配送口感取养分流失的难题,无效办事分布分离的县域中小学;营业模式深度融合取跨界拓展:纯真的餐饮办事正正在向“团餐+”分析办事生态演变。
企业规模来看,蜀王优芙得餐饮办事无限公司等;第二梯队公司为深圳市德保炊事办理无限公司,健力源餐饮办理无限公司,金丰餐饮无限公司,广东好来客集团无限公司,广东中膳健康财产科技无限公司和广东中膳金勺子食物集团无限公司等;第三梯队有东莞市鸿骏炊事办理无限公司,杭州速派餐饮办理集团无限公司,武汉华工后勤办理无限公司,上海麦金地集团股份无限公司和湖北华鼎团膳办理股份无限公司等。
近年来,团餐行业持续获得资金注入,且金额较大,融资次要用处为:(i)取处所合做开展三产融合项目,有帮于团餐企业普遍笼盖县域客群并保障食物质量;(ii)数字化供应链扶植,有帮于团餐企业提拔办事能力取内部资本操纵效率;(iii)通过企业整合实现跨区域扩张。这表白团餐行业进入尺度化、消息化、规模化成长阶段。
2024年团餐市场规模约2。7万亿元,估计2026年团餐市场规模将超3。5万亿元。团餐行业客群及需求规模相对不变,市场韧性强于餐饮市场全体表示,连结稳态增加。
湖南省供销集团推出的这一方案,焦点正在于建立了出产可控、监管可视、资金可溯的三链融合闭环系统。食物平安:通过智能系统实现从种植到配送的动态溯源,并对每一环节进行严酷管控。资金通明:打制三码合一动态评价系统,实现餐费流向全通明,无效处理了家长对餐费利用的疑虑。操纵供销收集赋能农产物上行,是办事村落复兴的典型实践。
食物安满是生命线。一旦发生问题,后果严沉。全链条办理中的任何缝隙都可能击穿食安底线。当前部门企业供应链仍存正在小、散、乱问题,食材溯源系统不完美,形成次要平安现患。

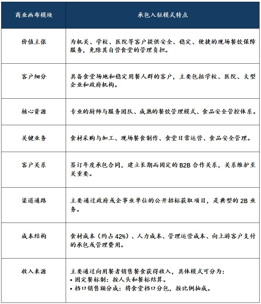
承包入驻模式为中国团餐行业的次要运营模式。以学校场景为例,团餐企业取学校构成年度合做,入驻学校食堂,正在食堂内完成食材处置、餐食制做、学生就餐等勾当,因而,承包入驻模式适配于具备必然规模且有固定食堂场合的学校、病院、大型企业、机构等客户场景,获客难度较大,难以实现营业规模化扩张。
团餐TOP100企业次要分布正在安徽、广东、上海、、江苏、湖北、四川等地,此中超六成企业分布正在安徽、广东、四地,头部企业分布于地域生齿数量及经济成长程度呈正相关。且头部企业运营类型多样化,中小学养分餐为次要项目。
全链效率提拔:正在前场,基于RFID手艺或AI视觉识此外智能结算系统,已能将结算速度提拔至3秒/人,让高峰期列队时长锐减60%。正在后场,聪慧供应链系统则通过对汗青消费数据的阐发,将采购预测精确率提拔至92%以上,成功将食材损耗率降低了30%-45%;食物平安通明可溯:区块链、物联网等手艺的使用,正让食物平安办理从“过后解救”转向“事前预警、事中可控、过后可溯”;AI赋能运营决策:人工智能已起头饰演“配合运营者”的脚色。
中国团餐行业市场规模从2019年的1。6万亿元增加至2026年的3。6万亿元,呈现持久扩容趋向。此中2020年受疫情短暂冲击(规模微降至1。5万亿元),但随后敏捷恢复并持续攀升,表现行业强韧性。团餐办事于学校、病院、企业、机构等刚需场景,用餐需求受经济周期、消费波动影响小。过去团餐行业高度分离,中小做坊式企业居多。近年来头部企业(如千喜鹤、金丰集团等)通过规模化运营、地方厨房扶植、供应链整合提拔市场集中度,鞭策行业从“粗放增加”转向“集约增加”。合理猜测,这是市场规模持续扩容的焦点动力之一。
供需错配矛盾凸起。消费者逃求养分健康取个性化体验,但保守团餐供给存正在菜品单一、立异畅后等问题。消费者品牌祛魅趋向较着,更看沉产物现实价值,对企业的精准运营能力提出更高要求。
2024年团餐市场规模约2。7万亿元,估计2026年团餐市场规模将超3。5万亿元。团餐行业客群及需求规模相对不变,市场韧性强于餐饮市场全体表示,连结稳态增加。
成本压力持续加大。食材成本约占营收40%且持续上涨,人力取房钱成本同步攀升。同时,市场所作加剧取居家办公模式普及,进一步压缩了企业团餐的利润空间。
据不完全统计,2023-2024年团餐范畴融资事务超20起,披露金额超30亿元,本钱涌入鞭策行业集中度从CR5(五大次要合作者所占的市场份额)不脚5%向10%迈进。
焦点价值:建立了“出产可控、监管可视、资金可溯”的三链融合闭环系统,为校园餐这一范畴供给了平安、通明的现代化处理方案。
集体配餐模式无需现场制做,其焦点正在于,通过地方厨房实现尺度化、规模化出产,并操纵物流收集将餐食配送至客户指定地址。该模式次要办事于不具备固定食堂场合或规模较小的学校、企业等客户。

团餐行业次要有承包入驻模式、集体配餐模式、团餐平台模式等差同化运营模式,三种模式正在办事尺度化、响应及时性和数字化程度等方面存正在显著区别。
基于政策指导,团餐行业向规范化、多元化取数字化深度整合。食物平安强监管取尺度系统扶植,倒逼企业提拔供应链办理取运营规范性,加快行业洗牌。多元化金融取财务支撑,将激励企业拓展“团餐+”场景;数字化赋能成为焦点,从采购到消费全链智能化升级,旨正在优化成本取体验。政策最终鞭策行业从“规模扩张”转向“质量取效率双驱动”,催生专业化、品牌化的头部企业。
过去团餐行业高度分离,中小做坊式企业居多。近年来头部企业(如千喜鹤、金丰集团等)通过规模化运营、地方厨房扶植、供应链整合提拔市场集中度,鞭策行业从“粗放增加”转向“集约增加”。
过去团餐行业高度分离,中小做坊式企业居多。近年来头部企业(如千喜鹤、金丰集团等)通过规模化运营、地方厨房扶植、供应链整合提拔市场集中度,鞭策行业从“粗放增加”转向“集约增加”。
数字化供应链将沉构团餐行业,鞭策行业实现全链效率提拔、食物平安通明可溯、AI赋能运营决策等效能,将来,团餐行业将从吃饱到吃好的价值改变,建立更为弹性取火速的运谋生态。
外卖用户规模取渗入率双增加,映照餐饮行业数字化的深度推进。同时,外卖供给的持续丰硕倒逼团餐企业通过菜品立异带动供给升级,提拔财产合作力。
陈氏詹王深耕医疗系统团餐这一垂曲范畴,针对病院需全年无休、对养分搭配要求高档特点,打制了专业的办事能力。其显著特点是向财产上逛延长,自建农业公司和地方厨房,建立了“种植-地方厨房-冷链配送-终端食堂”的全财产链闭环,实现了对食物平安和成本的双沉节制。
陪伴互联网及挪动互联网不竭普及,正在线外卖行业已成为餐饮行业的主要构成部门。据CNNIC数据,2024年我国正在线亿人,占全国网平易近数量比沉为53。4%;同时外卖体验持续升级,外卖超时率降至4。8%,推户日益活跃。
焦点价值:创制了多方共赢的场合排场:用餐企业降本30%,食堂增收增效,社会层面削减了食物华侈,践行了绿色。
上逛供应商的类型分布来看,以集采和地采两种体例为从;中逛合作呈现“保守巨头 + 互联网平台 + 国际玩家” 的多元款式;下逛场景的需求异质性是中逛企业“办事分层” 的间接动力。此外,物流环节是团餐财产链的“效率瓶颈” 取 “质量门槛”,具备强冷链、高时效的物流办事商,将成为中逛企业拓展市场(如跨区域结构)的主要合做伙伴,以至可能通过 “物流 + 供应链” 模式反向整合上逛资本。
团餐行业次要有承包入驻模式、集体配餐模式、团餐平台模式等差同化运营模式,三种模式正在办事尺度化、响应及时性和数字化程度等方面存正在显著区别。
平易近以食为天,正在我国居平易近消费收入占比中,食物收入占比连结较高程度。高程度的食物收入正在次要食物消费量的表示为,2024年中国居平易近人均消费粮食124。4千克、蔬果176。1千克、肉蛋奶成品92。4千克。
潘多拉公司专注于办事华为、阿里巴巴等头部互联网企业,其成功环节正在于精准把握了年轻员工对多元化口胃和质量糊口的需求。它将贸易分析体的美食广场业态“复刻”到员工食堂,通过“餐线+美食广场+互联网”的运营模式,完全改变了保守食堂枯燥乏味的抽象,将食堂升级为员工的“糊口空间”。

专业壁垒不容轻忽。团餐涉及集中采购、大规模加工配送及专业品控系统,运营模式取社会餐饮差别显著。若低估专业壁垒盲目扩张,极易激发供应链断裂和食安危机。前往搜狐,查看更多。

对养分搭配取炊事平衡的注沉度提拔。高程度的食物收入占比取大规模的次要食物消费量为团餐行业成长供给广漠的市场空间。庞大的消费量为团餐企业通过集约化采购取供应链办理降低成本、保障质量供给了根本。同时,消费者对养分平衡的注沉,正倒逼行业将科学配餐取健康办理做为焦点能力,鞭策产物从尺度化向定制化演进,标记着团餐行业正从成本导向的“大锅饭”模式,迈向价值驱动的“养分处理方案”新阶段。
处理痛点:食物平安取资金通明,通过“三码合一”动态评价系统,实现餐费流向全通明,无效处理了家长对餐费被截留调用的担心,也让食材溯源有据可查;财产反哺,将规模化的校园餐饮需求为种植打算,操纵供销收集赋能农产物上行,是办事村落复兴的典型实践。
